芯海科(kē)技全新推出CS8M320(簡稱M320)系列的經濟型信号鏈MCU 。該MCU集成了12位全差分(fēn)ADC、低溫漂基準、電容測量模塊CVC等信号鏈模塊,精準滿足常規的電壓、電流、溫度、電容信号測量需要 。同時,M320還(hái)提供标準通信接口(I2C和UART)以及PWM輸出,爲用戶提供豐富的信号輸出選項。

與常規8位MCU産品相(xiàng)比,M320具有顯著的優勢。


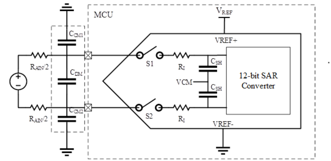
差分(fēn)模式
M320提供更高精度、更快(kuài)速度、寬電壓的測量解決方案,在複雜環境中也能保持出色性能。
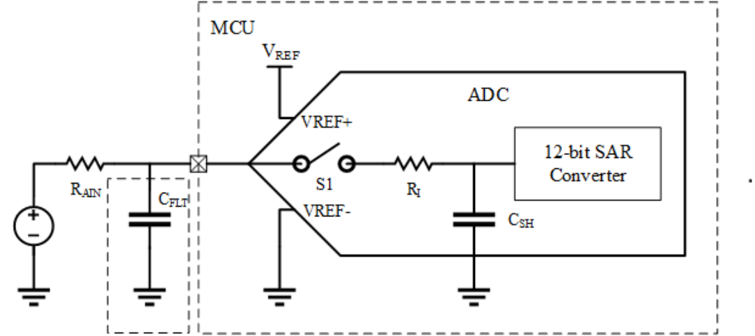
1)精度高:支持低至1mV信号測量:INL/DNL = ±1/±0.5LSB,并針對小信号測量優化,以減少Offset及溫漂,實現1mV以内的信号測量。
2)速度快(kuài):切換基準/通道僅需 1μS:最高采樣率125kHz,轉換時間爲8μS;切換基準、通道僅需1μS建立時間,無需等待。
3)寬電壓:2.0~5.5V,ADC工(gōng)作(zuò)電壓低至2.0V。
此外,M320内置ADC還(hái)支持惠斯通電橋、NTC、雙向感應電流等多種信号測量電路(lù),以滿足不同的信号測量需求。

M320内置電容信号測量模塊,測量範圍爲1~25pF,用于電容信号測量。
M320集成UART和I2C從(cóng)機(jī)接口,除常規功能外,還(hái)具有以下特色:
1)UART支持單線通信模式,以節省IO資源
2)支持防倒灌功能,可(kě)在3V或锂電池供電時與5V系統通信
3)支持1.8V通信電平,可(kě)與1.8V系統通信
目前,M320系列産品已經上市,提供QFN20和SOP16兩種封裝供用戶選擇。詳細信息如(rú)下:

